欢迎登陆博智教育官网
[
设为首页
] [
加入收藏
]
课程导航
首页
1对1课程
小学辅导
初中辅导
高中辅导
艺考文化课
班组课程
艺考课程
新高考
校区环境
和平路校区
牡丹路校区
中和路校区
博智师资
小学老师
初中老师
高中老师
学习案例
小学优秀学生
初中优秀学生
高中优秀学生
博智概况
联系我们
首页
>
最新资讯
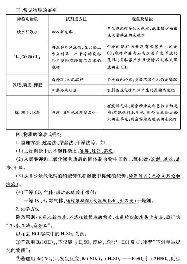
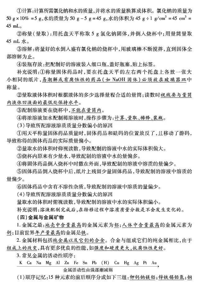
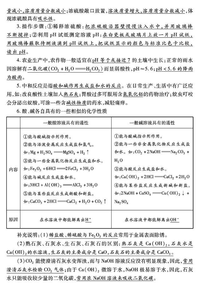
博智教育总结了初中化学基础知识归纳,期末前记得牢记!
发布时间:2023-12-28
扫一扫,关注更多资讯
菏泽1对1教育品牌
匹配的师资
6对1服务体系
独特的教学教学特色
专业一对一
小学辅导
初中辅导
高中辅导
艺考文化课
关于菏泽博智
菏泽博智简介
优秀教师
优秀学员
联系菏泽博智
1对1咨询:
15506627178
课程咨询:立即咨询
咨询热线:
15506627178
13854026679
Copyright © 2017-2025 菏泽博智教育咨询有限公司 版权所有
鲁ICP备20020203号
鲁公网安备37170202666046
技术支持:
千合网络